买卖易供应链旗下当餐优选是以餐饮美食、短视频媒体矩阵、餐饮供应链品牌溯源、线上对接会&线下对接活动、源头工厂供应商、供应链咨询服务、餐饮人才资源服务等相关业务为一体,全网领先的餐饮供应链综合平台!
“一条视频让海底捞赔了近2000万,一场预制菜风波让知名企业关了上百家店。”
刚刚过去的2025年,餐饮圈的舆情风波几乎没断过。有人以为清者自清,结果等来顾客集体拉黑;有人想靠 “硬刚” 扭转局面,反而引发了更多争议。
在这些事件里,有的品牌靠及时补救挽回消费者,有的却因为一步错、步步错,把一场小风波拖成了品牌危机。
不少人会问:为什么有的品牌越被讨论越火,有的却一骂就凉?
实际上,2025年一些企业踩过的坑,老乡鸡、胖东来早就用行动给出了答案:在餐饮舆情里,消费者的感受,永远比企业的道理重要。
01、2025经典餐饮舆情翻车现场,到底错在哪?
网络舆情考验的,从来不是“骂声”本身,而是品牌面对骂声的态度和做法。
-
海底捞“小便门”:从受害者到“被骂惨”,差的是一句“消费者怎么办”
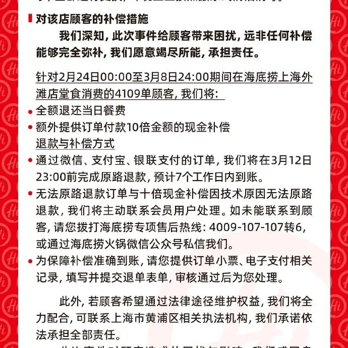
2025年3月,海底捞外滩店曝出“男子向火锅内小便”事件,初期回应直接踩中“雷区”:只强调“强烈谴责肇事者”,呼吁保护未成年人隐私,却对同期就餐的消费者该如何补偿只字不提。
网友瞬间炸了锅:“你关心未成年人的隐私,谁关心我们吃了脏东西的感受?”短短48小时,#海底捞态度有问题# 被骂上热搜,话题阅读量破亿。
直到3月12日,海底捞才拿出“退一赔十”方案:覆盖2月24日-3月8日该店4109单消费,全额退款,外加10倍现金补偿,总金额近2000万,这才扭转舆情。
这起事件中,教训在哪?
公众的愤怒点,从来不在品牌怎么批判肇事者,而在品牌如何对待受害者。把“保护肇事者”置于“安抚顾客”之前,这立场,从一开始就站歪了。
02、为什么老乡鸡、胖东来就能靠舆情圈粉?
同样是面对质疑,有的品牌踩坑,有的却能收获一波好感。
去年面对舆论,老乡鸡和胖东来的做法,总结一句话就是:别总想着教育消费者,要学会用真诚对话。
-
老乡鸡:把“预制菜”摆上台面,反而赢了信任
2025年预制菜争议最激烈时,大多数品牌都在“模糊定义”,老乡鸡反而来了一场“透明化行动”,直接在菜单和门店里清晰公示:
-
现做类:如小炒黄牛肉,门店明档现切现炒。
-
预制类:如梅菜扣肉,中央厨房预制,门店加热。
-
半预制类:如肥西老母鸡汤,汤底中央厨房熬制,门店加入鸡肉等食材。
对于部分菜品用预制,老乡鸡也进行了说明,不回避、不辩解,反而让消费者觉得实在、安心。预制菜不是原罪,藏着掖着才是。
-
胖东来:亮出成本与利润单,“透明”比辩解管用10倍
2025年4月,网红“柴怼怼”质疑胖东来“玉石卖高价、牟取百倍暴利”,还说胖东来“雇水军造神”。
面对质疑,胖东来直接晒出3组关键数据:
-
经营状况表:2025年1-3月,超市板块净利润1.36亿,珠宝板块仅2583万,玉石销售额只占总营收的0.34%;
-
定价清单:珠宝综合毛利率15%-16%,和田玉(10万以下)毛利率约20%,远没到“百倍暴利”;
-
质检报告:所有玉石经“供应商初检+自有鉴定师复检+国家级机构抽检”,不存在以次充好。
图源:胖东来商贸集团微信公号
随后主动邀请市场监管部门上门检查,结果公布后,经《人民日报》等权威媒体转载,谣言不攻自破。用事实和数据说话,比一万句辩解都管用。
03、面对网络舆情,餐饮企业究竟应该怎么做?
(1)牢牢抓住黄金24小时
第一时间通过官方渠道发声,核心是表明“我们已知晓并高度重视”,展示出“正在全力核查”的负责态度,抢占信息真空期,避免谣言发酵。
声明中首要体现对受影响顾客的歉意与关怀,将“人”放在“事”前面。哪怕具体方案未出,态度的温度要先传递。
(2)系统化应对,专业人做专业事
企业内部成立应急小组,集结核心人员,统一口径,协同行动。此外,老板慎当“发言人”,将专业回应交给公关团队。
在涉及食品安全、价格争议等专业问题时,积极联系并配合市场监管部门、行业协会、权威检测机构进行调查或澄清,第三方结论往往比自说自话更有力。
在事实清晰、方案明确后,可通过有公信力的主流媒体或行业垂直媒体发布调查结果、整改措施,重建公众信任。
(3)给出实质性解决方案,持续透明沟通
补偿、退款、产品下架、流程整改……方案必须具体、有诚意,真正解决消费者关切。将改进过程适度对外沟通,让公众看到品牌的进步决心。
舆情平息后,内部需要深挖根源,是品控漏洞、管理失职还是沟通机制问题?并落实整改,防止再犯。
当餐结语
餐饮行业做的是“回头客生意”,消费者愿意为口味买单、为服务买单,但绝不会为“被忽视的感受”买单。
你把消费者的感受放在心上,消费者就会把你的品牌放在餐桌上。
对于餐饮人来说,经营品牌如同做人:不可能永远不犯错,关键是犯错后怎么改。一次危机的妥善处理,甚至可以成为品牌升级的契机。
当餐希望对大家有所帮助,关于团餐服务公司,餐饮食材供应,食材配送供应商,餐饮食材配送,社区食堂承包,医院营养食堂,学校食堂承包,工地饭堂外包等一站式新鲜蔬菜配送服务,欢迎通过当餐官网咨询!更多餐饮信息发布请联系当餐网,食材招商、加盟;团餐需求,食品采购,生鲜配送一站式餐饮供应链服务平台;买卖易农产品交易平台,餐饮食材供应链提供批发、贸易、冷链、食材采购等服务,支持交易、直播、电商等功能。
当餐优选供应商合作
本文发布于2026年01月20日21:21,已经过了45天,若内容或图片失效,请留言反馈 餐饮食材网当餐供应链温馨提示:当餐原创文章版权归当餐网创作者所有,转载务必注明作者和出处;当餐优选,您身边的餐饮食材供应链伙伴。当餐为餐厅、酒店、茶饮、团餐、食堂等各类餐饮企业,提供涵盖蔬菜禽肉、米面粮油、调味料、饮料饮品及简餐原料等全品类食品一站式采购配送服务。依托稳定高效的供应链,保障当餐食材品质与配送时效,让餐饮采购更省心,经营更高效。当餐网转载文章仅仅代表原作者观点,不代表当餐立场,图文版权归原作者所有!如有侵权,请通过平台客服联系当餐网工作人员删除。
转载请注明出处: 当餐网
当餐网链接地址: http://dangcan.com/canyin/8485.html
-
年夜饭预制菜在骂声中卖爆,当餐认为“透明”是正确的“打开方式”
当餐网获悉,2025年春节预制菜市场迎来爆发式增长。据餐饮食材供应链平台统计,今年预制菜年销售额突破200亿元,同比增长超过50%。从消费人群看,预制菜消费者集中在一、二线城市,占比高达80%,22~31岁人群为消费主力军,占比高达43%。有网友疑惑:越骂越买,到底为什么? 在快节奏的现代生活中,餐饮商家和消费者都越来越注重效率和便捷,预制菜凭借快速烹饪、快...
2025/02/02
-
餐饮供应链DANGCAN当餐菜市场
当餐菜市场DANGCAN是餐饮供应链旗下最核心业务板块,以智慧菜市场、农产品物流园、线上平台、专业市场、产业园区为运营核心,主要致力于农产品B端流转、C端消费,实现优质农产品从源头到市场的全过程可溯源管控,打造集研、产、供、销为一体的全产业链农产品交易平台和绿色生鲜品牌。当餐菜市场以推动城市扩容提质、乡村农产振兴为目的,多年来,通过升级改造传统菜市场、建设标...
2024/03/18
-
当餐谈预制菜:做不好是人的问题,不是菜的问题
2025年是中国工程院院士孙宝国担任全国政协委员的第八年。作为食品领域的学者,每年全国政协会议召开期间,他都会重点关注与食品有关的话题。履职八年间,孙宝国依托自己的专业和优势,提出过不少涉及食品的提案。比如,加强食品安全与健康科普的科学严谨性、促进食品包装材料再利用、培育食品行业创新人才等。 餐饮食材网2025年获悉,孙宝国依然重点关注食品领域。他希望能提升...
2025/03/11
-
昆明最热门的40家小吃店,本地人推荐的美食清单
春城昆明,不仅有诗情画意的风景,更有让人流连忘返的美食。作为一名在云南生活多年的美食探店达人,今天餐饮食材网当餐君要为大家带来 昆明本地人才知道的40家小吃宝藏店铺 ,这份清单几乎囊括了昆明各个区域的经典美食。 无论你是昆明老饕还是初来乍到的游客,这份清单都能让你的味蕾得到满足! 1、【云南特色米线篇】 1. 老阿姨过桥米线(南屏街店) 这家店的汤底熬制长达...
2025/04/07
-
当餐调味料一酱一汤皆是风味调理品
调味不只是烹饪的环节,更是一种生活的哲学。 一碗热腾腾的关东煮,靠的是昆布与鲣节的鲜香交融; 一锅浓郁的寿喜烧,离不开那一勺灵魂酱汁的温柔包裹; 就连最简单的米饭与蔬菜,也能因一瓶好酱油而焕发高级感。 这19款来自日清、大塚、龟甲万、三井、House等日本知名品牌的调味精品, 汇聚了海洋的鲜、时间的醇、工艺的精与健康的智。 无论是忙碌上班族的快手料理,还是节...
2025/08/28
-
“龙”行天下·山东驴肉美食争霸赛在德州火热开赛!四大美食线路引爆金秋文旅消费
驴肉江湖风云起,德州扛旗战八方!8月29日晚,“龙”行天下·山东驴肉美食争霸赛暨美食促消费“运河大集”活动自德州市宁津县启幕!来自全省16地市的顶尖烹饪战队将在为期3天的比赛中齐聚一堂,以驴肉为媒,开启一场舌尖上的巅峰对决。 省委原常委、秘书长、省政协原副主席雷建国,省委原副秘书长、省旅促会会长杜...
2025/08/30

美食网 
















网站地图




餐饮食材网暂无评论