买卖易供应链旗下当餐优选是以餐饮美食、短视频媒体矩阵、餐饮供应链品牌溯源、线上对接会&线下对接活动、源头工厂供应商、供应链咨询服务、餐饮人才资源服务等相关业务为一体,全网领先的餐饮供应链综合平台!
餐饮食材网从相关数据获悉,2024 年中国餐饮行业交出亮眼成绩单,全年收入突破 5.6 万亿元,同比增长 5.3%,创历史新高,占社零总额比重达 11.4%,增速分别高于 GDP 和社零总额 0.3 和 1.8 个百分点。
资本市场成为餐饮企业扩张的重要引擎。2024 至 2025 年上半年,中国餐饮企业赴港上市动作频频:茶百道、小菜园于 2024 年成功登陆港股,蜜雪集团、霸王茶姬、沪上阿姨等在 2025 年相继完成港交所或美股 IPO,老乡鸡、巴奴毛肚火锅等也更新了招股书。从融资规模看,蜜雪集团募资 33 亿港币,古茗募资 16 亿港币,茶百道募资 25 亿港币,庞大的资金注入为企业发展提供了强劲动力。
资本青睐餐饮行业绝非偶然。其一,市场增长潜力巨大,2024 年中国餐饮连锁化率仅 23%,远低于美国、日本等发达国家 50%至60% 的水平,下沉市场和出海扩张空间广阔。其二,现金流稳定,餐饮作为刚需消费,尤其是快餐、小吃等品类高频消费特性,确保资金快速回流。其三,标准化程度显著提高,中央厨房和供应链技术的成熟,让餐饮制作摆脱对厨师的过度依赖,为规模化扩张奠定基础。数字化发展解决了财务不规范痛点,细分品类创新层出不穷,产业链上下游价值凸显,共同构成了餐饮行业的资本吸引力。
上市为餐饮企业带来多重价值提升。融资渠道大幅拓宽,上市公司不仅能通过股市募集巨额资金,还能以更低成本发行债券;公司治理结构持续完善,股东大会、董事会等机制的建立健全,提升了决策科学性和运营效率;并购机会增多,可通过股票支付实现快速扩张和产业升级;品牌价值显著增强,上市公司的信誉背书让消费者更易认可;股权流动性提升,也助力企业吸引顶尖人才和更多投资者。
在连锁化浪潮中,头部企业表现尤为突出。蜜雪集团凭借全产业链布局和数智化赋能,2025 年 6 月门店数量已达 46476至53014 家,2024 年营业收入 248 亿人民币,稳居茶饮行业规模第一;古茗门店数量突破 9823至11179 家,2024 年净利润 15 亿人民币;沪上阿姨门店数也达到 9376至9436 家,展现出加盟模式的扩张活力。从现金储备来看,小菜园现金储备比率达 102%,蜜雪集团达 96%,充足的资金为企业持续发展提供保障。
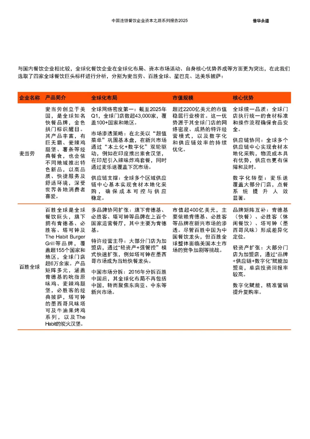
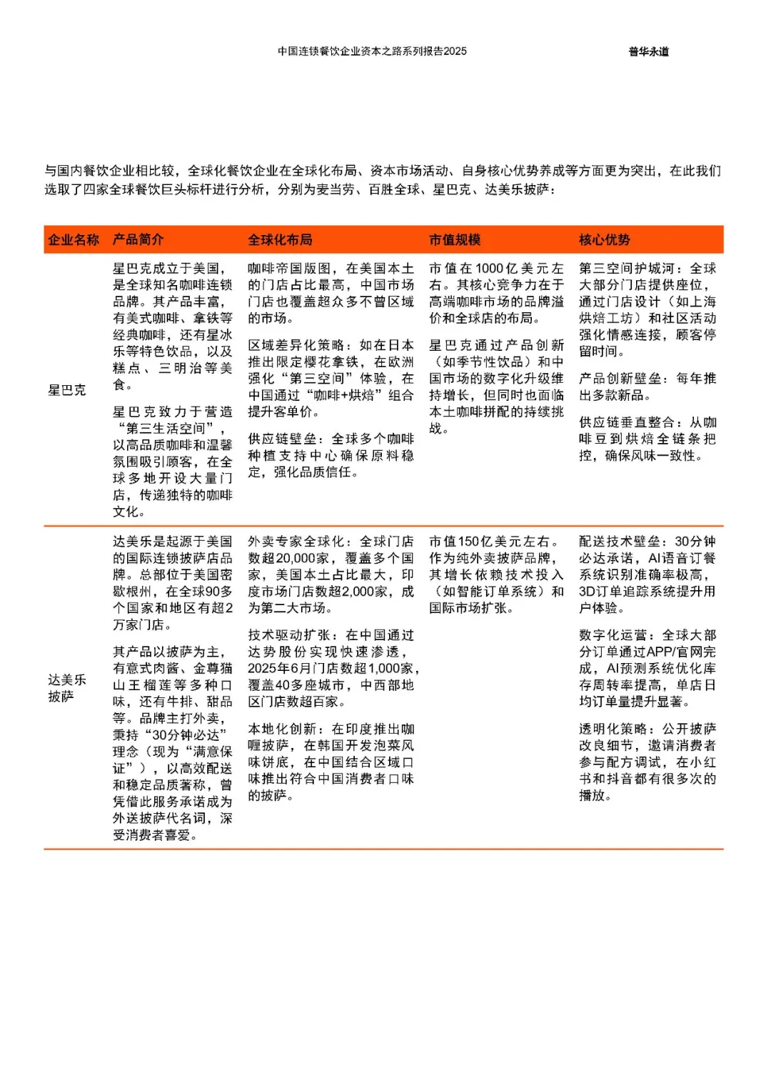
与全球餐饮巨头相比,中国企业在规模体量上仍有差距,但发展势头强劲。麦当劳全球门店超 43000 家,覆盖 100 多个国家和地区,市值超 2200 亿美元;百胜全球门店超 6 万家,旗下多个品牌位列全球餐饮品牌价值榜前列。中国企业中,百胜中国门店超 10000 家,2024 年总收入 113 亿美元,海底捞门店遍布全球 13 个国家,蜜雪冰城等品牌也在加速海外布局。
在核心竞争力方面,中国餐饮企业形成了鲜明特色。海底捞以极致服务和蜀海供应链为核心护城河,配送准时率高且冷链成本优势明显;蜜雪冰城通过低价爆品策略和上游原材料种植布局,实现成本控制领先;九毛九凭借大单品策略和多品牌矩阵,聚焦年轻消费群体;巴比食品则以中央工厂为支撑,成为中式早餐连锁标杆。这些企业的成功实践,为中国餐饮行业的资本化和规模化发展提供了宝贵经验。
从融资渠道来看,餐饮企业选择日益多元。除了传统的银行贷款、股权融资,债券发行、收入分成融资、融资租赁、供应链融资、政府扶持资金、众筹等方式,为不同规模的餐饮企业提供了适配的资金解决方案,尤其是中小餐饮企业通过灵活的融资模式缓解了资金压力。
当餐希望对大家有所帮助,关于团餐服务公司,餐饮食材供应,食材配送供应商,餐饮食材配送,社区食堂承包,医院营养食堂,学校食堂承包,工地饭堂外包等一站式新鲜蔬菜配送服务,欢迎通过当餐官网咨询!更多餐饮信息发布请联系当餐网,食材招商、加盟;团餐需求,食品采购,生鲜配送一站式餐饮供应链服务平台;买卖易农产品交易平台,餐饮食材供应链提供批发、贸易、冷链、食材采购等服务,支持交易、直播、电商等功能。
当餐优选供应商合作
本文发布于2026年01月02日22:12,已经过了46天,若内容或图片失效,请留言反馈 餐饮食材网当餐供应链温馨提示:当餐原创文章版权归当餐网创作者所有,转载务必注明作者和出处;当餐优选,您身边的餐饮食材供应链伙伴。当餐为餐厅、酒店、茶饮、团餐、食堂等各类餐饮企业,提供涵盖蔬菜禽肉、米面粮油、调味料、饮料饮品及简餐原料等全品类食品一站式采购配送服务。依托稳定高效的供应链,保障当餐食材品质与配送时效,让餐饮采购更省心,经营更高效。当餐网转载文章仅仅代表原作者观点,不代表当餐立场,图文版权归原作者所有!如有侵权,请通过平台客服联系当餐网工作人员删除。
转载请注明出处: 当餐网
当餐网链接地址: http://dangcan.com/shichang/7847.html
-
年夜饭预制菜在骂声中卖爆,当餐认为“透明”是正确的“打开方式”
当餐网获悉,2025年春节预制菜市场迎来爆发式增长。据餐饮食材供应链平台统计,今年预制菜年销售额突破200亿元,同比增长超过50%。从消费人群看,预制菜消费者集中在一、二线城市,占比高达80%,22~31岁人群为消费主力军,占比高达43%。有网友疑惑:越骂越买,到底为什么? 在快节奏的现代生活中,餐饮商家和消费者都越来越注重效率和便捷,预制菜凭借快速烹饪、快...
2025/02/02
-
餐饮供应链DANGCAN当餐菜市场
当餐菜市场DANGCAN是餐饮供应链旗下最核心业务板块,以智慧菜市场、农产品物流园、线上平台、专业市场、产业园区为运营核心,主要致力于农产品B端流转、C端消费,实现优质农产品从源头到市场的全过程可溯源管控,打造集研、产、供、销为一体的全产业链农产品交易平台和绿色生鲜品牌。当餐菜市场以推动城市扩容提质、乡村农产振兴为目的,多年来,通过升级改造传统菜市场、建设标...
2024/03/18
-
当餐谈预制菜:做不好是人的问题,不是菜的问题
2025年是中国工程院院士孙宝国担任全国政协委员的第八年。作为食品领域的学者,每年全国政协会议召开期间,他都会重点关注与食品有关的话题。履职八年间,孙宝国依托自己的专业和优势,提出过不少涉及食品的提案。比如,加强食品安全与健康科普的科学严谨性、促进食品包装材料再利用、培育食品行业创新人才等。 餐饮食材网2025年获悉,孙宝国依然重点关注食品领域。他希望能提升...
2025/03/11
-
昆明最热门的40家小吃店,本地人推荐的美食清单
春城昆明,不仅有诗情画意的风景,更有让人流连忘返的美食。作为一名在云南生活多年的美食探店达人,今天餐饮食材网当餐君要为大家带来 昆明本地人才知道的40家小吃宝藏店铺 ,这份清单几乎囊括了昆明各个区域的经典美食。 无论你是昆明老饕还是初来乍到的游客,这份清单都能让你的味蕾得到满足! 1、【云南特色米线篇】 1. 老阿姨过桥米线(南屏街店) 这家店的汤底熬制长达...
2025/04/07
-
当餐调味料一酱一汤皆是风味调理品
调味不只是烹饪的环节,更是一种生活的哲学。 一碗热腾腾的关东煮,靠的是昆布与鲣节的鲜香交融; 一锅浓郁的寿喜烧,离不开那一勺灵魂酱汁的温柔包裹; 就连最简单的米饭与蔬菜,也能因一瓶好酱油而焕发高级感。 这19款来自日清、大塚、龟甲万、三井、House等日本知名品牌的调味精品, 汇聚了海洋的鲜、时间的醇、工艺的精与健康的智。 无论是忙碌上班族的快手料理,还是节...
2025/08/28
-
“龙”行天下·山东驴肉美食争霸赛在德州火热开赛!四大美食线路引爆金秋文旅消费
驴肉江湖风云起,德州扛旗战八方!8月29日晚,“龙”行天下·山东驴肉美食争霸赛暨美食促消费“运河大集”活动自德州市宁津县启幕!来自全省16地市的顶尖烹饪战队将在为期3天的比赛中齐聚一堂,以驴肉为媒,开启一场舌尖上的巅峰对决。 省委原常委、秘书长、省政协原副主席雷建国,省委原副秘书长、省旅促会会长杜...
2025/08/30

美食网 
























































网站地图




餐饮食材网暂无评论